PBL End Term Project

SoulSeeker

AI-powered mood-based music playlist generator using a 5-signal ensemble approach. Combines semantic embeddings (BGE), audio-text alignment (CLAP), Gaussian feature matching, genre detection, and lyrics emotion analysis - 100% offline.

5 Signals Privacy-First Natural Language CLAP
Application Demo

Figure 1: Application Interface

Problem Statement

The Challenge

Music listeners with large local libraries face a significant challenge: manually browsing thousands of songs by genre or artist is time-consuming and ineffective. Current music streaming services rely on cloud-based processing and user data collection, raising privacy concerns while offering limited control over recommendation algorithms.

Existing solutions either:

  • Require cloud connectivity, compromising privacy
  • Use rigid genre-based categorization without mood understanding
  • Rely on collaborative filtering instead of audio content analysis

There is a need for a privacy-first, local-only solution that can understand natural language mood descriptions and analyze audio content to generate personalized playlists.

Literature Review

Our approach is grounded in established music cognition and MIR research:

  • Thayer's 2D Mood Model - Arousal-Valence plane for mapping emotional states
  • Krumhansl-Kessler Profiles - Music cognition research for key detection from audio
  • MFCC & Spectral Analysis - Standard MIR features for timbre and texture
  • Sentence-Transformers - Semantic embeddings for natural language mood queries
  • CLAP Audio-Text Alignment - Direct audio-to-text similarity using contrastive learning

Research Gap & Innovation

Our innovation: A local-first, 5-signal ensemble that combines BGE semantic embeddings, CLAP audio-text alignment, Gaussian feature profile matching, genre keyword detection, and transformer-based lyrics emotion analysis. Uses the 2D Valence-Arousal quadrant system - entirely offline with 0% cloud dependency.

Target Users

Privacy-conscious music enthusiasts, Users with large local libraries, Music enthusiasts wanting a free mood-based playlist generator, Users facing selection anxiety, Students wanting focus music, and party hosts needing vibe-appropriate selections.

Our Solution

How It Works

From audio file to search result in two phases - indexing and retrieval

Indexing Phase

1 Audio features extracted (BPM, valence, MFCCs...)
2 Mood description generated (valence-arousal mapping)
3 Embeddings generated (BGE 768-dim + CLAP 768-dim)
4 Lyrics emotion analyzed (DistilRoBERTa 7-class)
5 Stored in SQLite database (ready for search)

Search Phase

1 User query: "sad rainy night"
2 Query encoded (BGE + CLAP text)
3 5-signal ensemble scoring (22+30+25+10+13%)
4 Dynamic weight adjustment (query-adaptive)
5 Results ranked by score (top matches)

Example: Query "sad rainy night" vs Song "low valence (-0.62), low arousal (0.28), minor key" - Similarity: 0.89

The 5-Signal Ensemble

Our system combines five complementary scoring mechanisms for comprehensive mood understanding

1. Semantic

22%

BGE embeddings
(768-dim)

2. CLAP

30%

Audio-text alignment
(768-dim)

3. Features

25%

Gaussian profile
(17 features)

4. Genre

10%

Keyword matching
(20 categories)

5. Emotion

13%

Lyrics analysis
(7 emotions)

Dynamic Weight Adjustment

Emotion-Dominant Queries

Queries like "angry", "heartbreak", "romantic"

CLAP + Emotion boosted 1.4x
Features reduced 0.7x

Acoustic-Dominant Queries

Queries like "epic", "cinematic", "calm"

Features boosted 1.4x
CLAP + Emotion reduced 0.7x

Thayer's Emotion Model

Our system maps moods to a 2D plane based on Russell's circumplex model: Arousal (energy level) vs Valence (happiness)

CALM EXCITED SAD ANGRY HIGH AROUSAL LOW AROUSAL POSITIVE NEGATIVE happy party peaceful romantic sad melancholy angry intense energetic dark

Figure 4: Mood positions on the Arousal-Valence plane

Arousal Axis (Y)

Represents energy/excitement level from 0 (calm/sleepy) to 1 (energetic/intense). Determined by BPM, RMS energy, and spectral bandwidth.

Valence Axis (X)

Represents emotional positivity from -1 (sad/negative) to +1 (happy/positive). Derived from musical mode (Major=happy), tempo, brightness, and spectral contrast.

How It Works

Each mood query maps to a target (arousal, valence) point. Songs are scored using Gaussian similarity - closer matches get higher scores.

Example Queries

"party" - High Arousal, High Valence
"sad songs" - Low Arousal, Low Valence
"calm study" - Low Arousal, Neutral Valence
"angry metal" - High Arousal, Low Valence
"bittersweet" - Mixed Valence
"night drive" - Medium Arousal

System Architecture

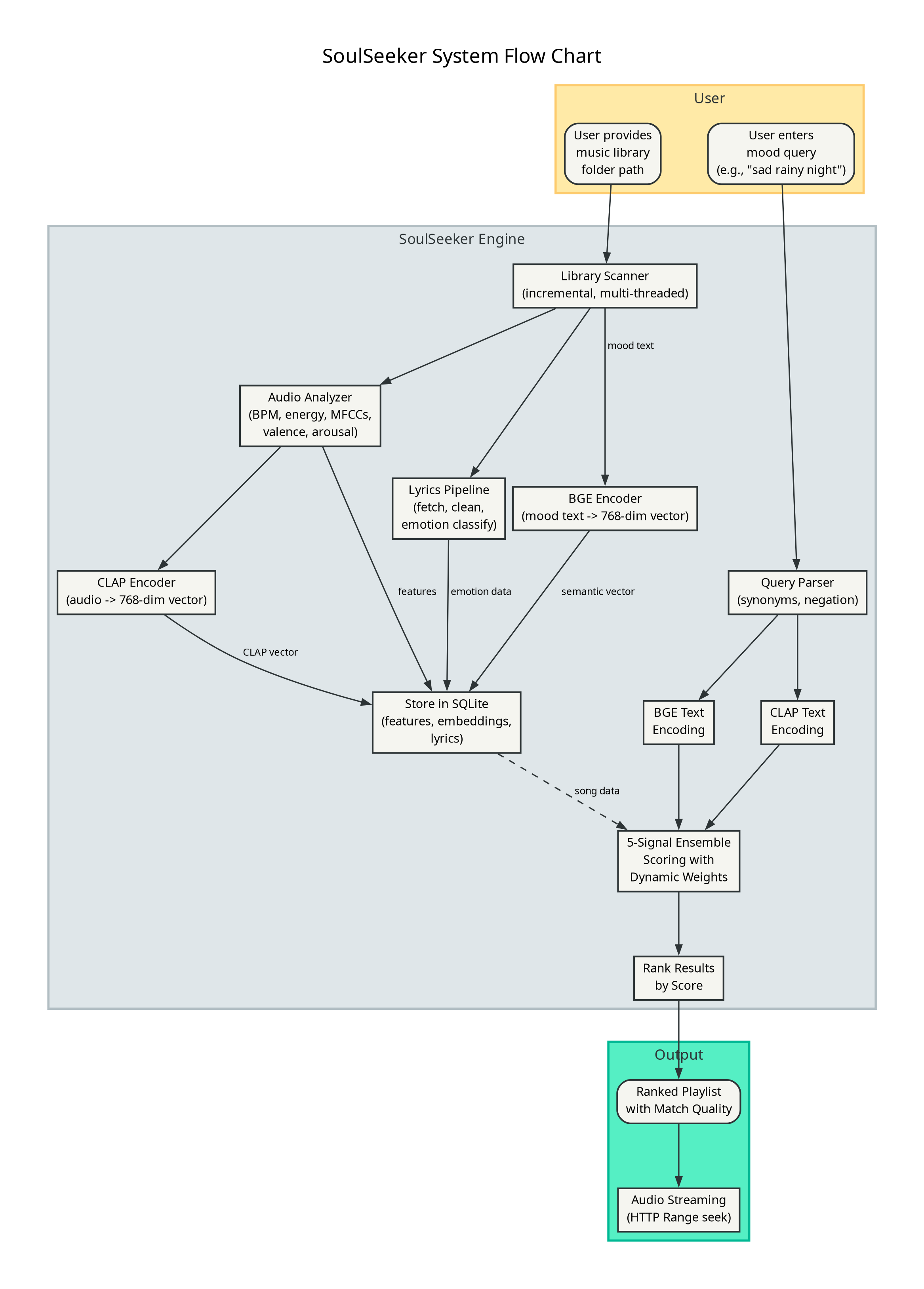
System Flow Chart

Figure 2: Complete System Flow - From Audio Input to Playlist Output

Data Flow Diagram

Figure 3: Data Flow Diagram - Indexing & Retrieval Pipelines

Dataset & Input

Local music library (.mp3, .flac, .wav, .m4a)

Audio Analysis: Librosa
Metadata: Mutagen

Model & Architecture

5-Signal Ensemble Engine

Embeddings: BGE-base-en-v1.5
Audio: CLAP 768-dim
Backend: FastAPI

Project Repository

VIEW CODE

Technology Stack

Python

Core Language

FastAPI

Backend Framework

SQLite

Database

BGE Embeddings

Semantic (768-dim)

CLAP

laion/clap-htsat-unfused

Librosa

Audio Analysis

Transformers

Hugging Face

React

Frontend UI

Mutagen

Metadata Extraction

Emotion RoBERTa

Lyrics (7-class)

Lyrics APIs

LRCLib/Genius/OVH

TypeScript

Frontend

Results & Analysis

Precision@5 75%

Correct songs in top 5 results

Hit@5 Accuracy 100%

At least 1 relevant song in top 5

Indexing Speed 1.6/s

~1.6 songs/second (227 songs in 145s)

Our 5-signal ensemble approach combines: Semantic (22%), CLAP (30%), Audio Features (25%), Genre (10%), Emotion (13%) for comprehensive mood understanding. Dynamic weight adjustment adapts to query type for optimal results.

Key Achievements

5

Signal Sources

Semantic (22%), CLAP (30%), Features (25%), Genre (10%), Emotion (13%)

2D

Valence-Arousal

Quadrant-based mood mapping

0%

Cloud Dependency

100% offline, privacy-first

K-K

Key Detection

Krumhansl-Kessler profiles

Thayer

Mood Model

Arousal-Valence 2D model

99

Synonym Mappings

Comprehensive query expansion

44

Mood Profiles

Gaussian feature profiles

768

Embedding Dim

BGE + CLAP vectors

17+ Audio Features

MFCCs, spectral contrast, ZCR, harmonic ratio, and more

~15ms Query Time

Pre-computed embeddings for instant playlist generation

Negation Support

"Happy but not energetic" - understands complex queries

Future Scope

CLAP Integration

CLAP audio-text alignment implemented with 768-dim embeddings

Lyrics Emotion

Transformer-based emotion classification (7-class) integrated

Adaptive Profiles

Learn feature profiles from user's library distribution

Real-Time Analysis

Live microphone input for instant mood detection

Mobile App

Optimized models for iOS/Android with ONNX export

User Feedback

Implicit feedback (skip rates) to personalize over time

Playlist Coherence

Transition smoothing based on BPM, key, energy

Hybrid Filtering

Combine with collaborative filtering for better results

Academic Credits

Project Guide

Dr. Virendra Kumar Meghwal

Department of CSE

Student

Ankit Bangadkar

ID: 2427030148